PLC, HMI, SCADA, INVERTERS, GSD PROFIBUS,
GSDML PROFINET, EDS CanOpen, INDUSTRIAL AUTOMATION

Паспорт Мотор-редуктор цилиндрический 4МЦ2С ООО ПТЦ ПРИВОД

DataSheet_4MC2C_Cylindrical_Geared_Motor.pdf - Мотор-редуктор цилиндрический 4МЦ2С ООО ПТЦ ПРИВОД

Datasheet_motor_UnitDrive_UDM80A-6.pdf - Паспорт электродвигатель асинхронный UnitDrive UDM80A-6  ... Читать дальше »

Категория: industrial equipment | Просмотров: 207 | Добавил: gt7600 | Дата: 17.10.2025 | Комментарии (0)

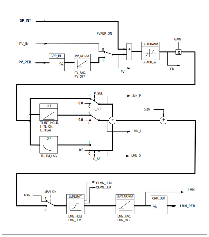
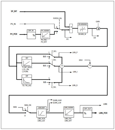
SIEMENS SCL CONT_C FB41 Continuous Control PID S7/C7 CPUs

SIEMENS SCL CONT_C FB41 Continuous Control PID S7/C7 CPUs 

PID_Control_S7-300_S7-400.pdf

CONT_C.scl  ... Читать дальше »

Категория: SIEMENS | Просмотров: 298 | Добавил: gt7600 | Дата: 17.10.2025 | Комментарии (0)